在國產AC-DC電源芯片的江湖里,芯茂微電子的LP3716系列以“極簡主義”著稱。其中LP3716C(SOP8L)與LP3716RD(DIP7)如同孿生兄弟,看似相似卻暗藏玄機。本文通過拆機級對比,揭開兩顆芯片在功率等級、封裝形態、電路拓撲上的本質差異,并給出可直接落地的設計指南。
| 關鍵維度 | LP3716C (小功率旗艦) | LP3716RD (中功率悍將) |
|---|---|---|
| 最大輸出功率 | 12W(5V/2.4A) | 全壓15W/單壓28W |
| 封裝形態 | SOP8L(2.9mm×4.9mm) | DIP7(9.4mm×6.6mm) |
| 散熱能力 | 依賴PCB銅箔 | 自帶金屬散熱片 |
| 功率管規格 | VCBO 750V / IC 2.5A | VCBO 800V / IC 3A |
| 恒流閾值 | IPK 720mA | IPK 760mA |
一句話總結:C后綴追求極致集成,RD后綴強調功率擴展。
LP3716C:底部裸露焊盤需通過PCB散熱,實測在12W滿載時芯片溫度達105℃(環境溫度25℃)。LP3716C內部框架圖如下所示~

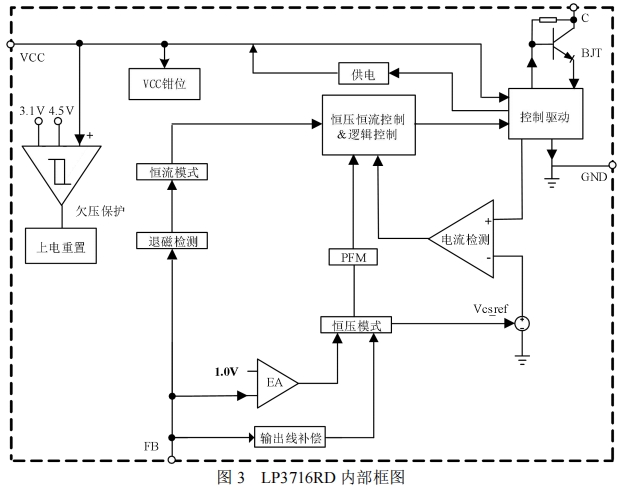
LP3716RD:DIP7的金屬引腳直接形成散熱通道,同功率下溫度降低18℃,為28W應用預留余量。LP3716RD內部框架圖如下所示~

RD版本通過增大芯片面積,將集電極最大電流從2.5A提升至3A,同時VCBO耐壓提高50V,這使得:
可驅動更大匝比的變壓器(如EE16磁芯升級到EE19)
支持更高輸出電壓(如12V/2A替代5V/2.4A)
C版本:補償電流5.5μA(±0.5μA),適合1.5米以內線材
RD版本:補償電流12μA(±3μA),可補償3米AWG24線材的壓降
LP3716C:完全取消輔助繞組,VCC通過啟動電路自供電
LP3716RD:雖宣稱"無需輔助繞組",但保留Nr引腳,可外接輔助繞組實現更低待機功耗(<30mW)

| 應用場景 | 推薦型號 | 設計要點 |
|---|---|---|
| 手機充電器 | LP3716C | SOP8L可塞進18W迷你充電器外殼 |
| 路由器電源 | LP3716RD | DIP7散熱片可直接接觸鋁外殼 |
| LED燈帶驅動 | LP3716RD | 28W功率支持12V/2.3A長距離供電 |
| IoT待機電源 | LP3716C | 60μA超低待機滿足Energy Star VI |
在SOP8L底部增加3×3mm銅箔,通過過孔連接至底層GND
RFBH電阻必須距離FB引腳<2mm,避免噪聲耦合
DIP7的第4腳(GND)通過10mm×10mm銅箔連接至次級地
在大功率場景下,可額外焊接TO-220散熱片(需絕緣)
據工程師透露,下一代LP3716X系列可能:
集成同步整流控制,效率突破90%
C版本升級到SOP8-EP(帶裸露焊盤),散熱能力提升40%
RD版本推出DIP8寬體封裝,支持35W功率等級
結語:LP3716C與RD如同倚天劍與屠龍刀——前者以集成度制勝,后者以功率稱王。理解兩者差異后,工程師可像搭積木般快速匹配需求:小體積選C,大功率選RD,在國產電源芯片的星辰大海中找到屬于自己的北極星。