3783AL 芯茂微10W /SOP7隔離型電源管理芯片
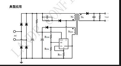
10W SOP7
10W SOP7
3783AL 概述
3783 是一款高度集成的隔離型適配器和充電器的自供電 PSR 控制芯片,外圍設計簡單。3783 固定原邊峰值電流,通過變壓器原副邊匝比來設置輸出恒流點;通過設定一個 FB 電阻來設置輸出恒壓點。為了實現系統成本的非常簡化,3783 內置啟動電路,外圍不需要啟動電阻,內置 FB 下偏電阻,固定峰值電流來實現取消限流電阻;采用自供電的方式來取消輔助繞組 VCC 供電二極管。3783 為了優化輸出電流的一致性,內置輸入線電壓補償功能;為了節約外圍的線材,3783 采用了固定輸出線纜補償的方式進行輸出電壓補償。
3783 集成了多種的保護功能,包括 VCC 鉗位/欠壓保護,輸出短路保護,過溫保護。3783 采用 SOP7L 封裝
3783AL 特點
集成 BJT,適用于 15W 以下隔離方案
自供電,優化系統成本
待機功耗 75mW
磚利的電流驅動,降低溫升
內置 FB 下偏電阻
內置高精度的固定峰值電流,恒流精度高
輸出線損補償技術
輸出短路保護功能
VCC 欠壓保護功能
過溫保護
3783AL 應用
適配器、充電器
LED 驅動電源
線性電源和 RCC 開關電源升級換代
其它輔助電源。
